新增25个、变更47个 广州调整电动自行车交通违法行为抓拍取证点位

Connor 欧意交易所 2025-09-19 11 0

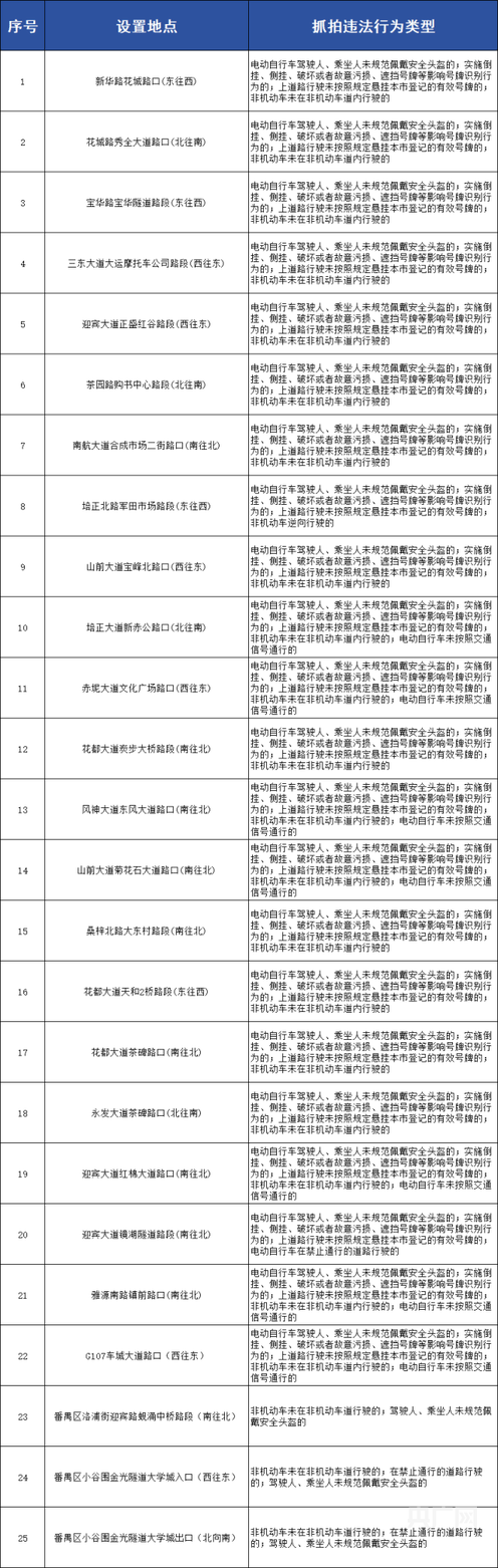
央广网广州9月18日消息(记者郑少纯)18日,记者从广州交警部门获悉,为进一步加强广州市道路交通安全管理工作,保障道路交通安全、畅通、有序,广州交警在新华路花城路口等路段新增电动自行车交通违法行为抓拍取证点位25个。

与此同时,对广州大桥北往南上桥位等47个点位新增非机动车未在非机动车道内行驶的、未规范佩戴安全头盔的违法行为抓拍类型。广州交警将根据实际情况对点位进行动态调整。

新增25个、变更47个 广州调整电动自行车交通违法行为抓拍取证点位

电动自行车交通违法行为抓拍取证新增点位表(央广网发 广州交警供图)

新增25个、变更47个 广州调整电动自行车交通违法行为抓拍取证点位

抓拍取证类型变更的点位表(央广网发 广州交警供图)

广州交警提醒,请广大交通参与者自觉遵守道路交通法律法规,确保安全出行。

评论